2019-10-0811:30
來源: 冷凍食品網 發布者:編輯明明“記得”昨天才開始放假,怎么一眨眼的功夫,又要踏上去上班的沉重腳步?是誰動了我美好的國慶“小長假”?
滴……您的國慶假期余額已用完!(我不聽我不聽。。)
今天是大家節后上班第一天,讓我們一起喚醒“沉睡”的身體,讀篇早報“漲漲”精氣神兒吧!快來看看國慶期間行業里又發生了哪些新鮮事。
企業動態
1
“周黑鴨”打假
侵權方被判賠償4萬余元
近日,北京市石景山法院審結的湖北周黑鴨訴北京市某酒家侵害商標權糾紛一案,一審認定某酒家擅自使用與涉案商標相同或近似的標識,侵害了周黑鴨公司的注冊商標專用權,判令賠償各項損失共4萬余元。
周黑鴨公司訴稱:該公司是一家專門從事鹵制品深加工的企業,在國內開設“周黑鴨”系列休閑食品直營門店已超過1000家。在第29類“死家禽、豆腐制品”等商品上取得“周黑鴨”注冊商標,且經過長期使用和大力宣傳,該商標已具有極高知名度。被告未經原告許可,在其開設的熟食鹵制品店鋪的招牌、支付方式上使用與原告相同或近似的標識,侵害了原告的注冊商標專用權,請求判令被告賠償原告經濟損失及合理支出共10萬元。
某酒家經石景山法院合法傳喚,未到庭參加訴訟亦未提交書面答辯意見。
法院經審理后認為,本案涉案商標為依法注冊且處于注冊有效期內,周黑鴨公司依法受讓取得該商標,其作為商標權利人有權針對侵犯其注冊商標專用權的侵權行為提起訴訟。
根據在案證據證實,某酒家的涉案店鋪招牌、柜臺圍擋、收款憑證中的商品描述使用了“周黑鴨”標識,能夠起到識別商品來源的作用,構成商標性使用。涉案店鋪銷售的商品為涉案商標核準使用的商品類別,涉案店鋪上述使用方式容易導致相關公眾以為其所銷售商品來源于周黑鴨公司或者涉案店鋪與周黑鴨公司之間存在特定聯系,故認定涉案店鋪經營者的上述商標使用行為侵害了周黑鴨對涉案商標享有的商標專用權,依法應當承擔相應的法律責任。
關于賠償損失的具體數額,鑒于周黑鴨公司未舉證證明因侵權行為所遭受的實際損失或者行為人的侵權獲利,法院綜合考慮涉案商標知名度、本案具體侵權情節、被告主觀過錯、涉案店鋪的經營規模等因素酌情確定。
最終,法院一審判令某酒家賠償原告經濟損失及維權合理支出共計4萬余元。
(北京青年報)
2
麥當勞攜手超肉:
首次在北美開賣“植物肉”漢堡
據外媒最新消息,全球快餐連鎖巨頭麥當勞日前在加拿大首次進軍植物肉市場,推出了使用植物肉的餐飲食品。

據國外媒體報道,該公司的推出了“PLT漢堡”(這三個英文字母分別代表植物、生菜和西紅柿),這款漢堡使用了超肉公司供貨的植物肉,現在在加拿大的28家連鎖店開始銷售。
這不是今年第一個在麥當勞連鎖店推出的新素食三明治。早在4月,該公司在德國各地的特許經營點為顧客推出了一種新的純素食三明治。
(聯商網)
3
盒馬全國門店達171家,全國活鮮冷鏈網絡成型
近日,盒馬事業群總裁侯毅表示,盒馬已經建成33個多溫層倉庫、11個加工中心、4個海鮮水產暫養中心,一個覆蓋全國的低成本生鮮冷鏈物流配送網絡,已經基本成型。
截至2019年8月31日,盒馬已經在全國22個城市開出171家門店,初步完成全國布局。經營滿1年的門店已經實現EBITDA轉正,盒馬的盈利能力首次得到數據證明。
數據顯示,在門店數量迅速提升的同時,盒馬保持著13%的同店增長,運營成本降幅達到30%。
(零售老板高參)
4
雙匯發布新品牌“智趣多”
專做高端兒童食品
9月26日,雙匯發展正式發布了旗下高端兒童食品品牌“智趣多”、并推出品牌旗下首款產品——兒童成長鱈魚腸。該產品目前有原味、芝士、胡蘿卜三種口味。產品介紹稱,其中不添加任何防腐劑和著色劑。
雙匯方面表示,這款新品將在多個渠道銷售,包括天貓、京東、蘇寧等電商平臺,沃爾瑪、全家、7-11超市,及愛嬰室、樂友、貝貝熊等母嬰連鎖專業渠道。
有媒體在天貓雙匯食品官方旗艦店上看到,“智趣多”兒童成長鱈魚腸(110g)已經上線,原價34.6元,折扣促銷價為20.8元。
此外,該平臺的在售商品列表中還有“雙匯”品牌的鱈魚腸,300g的零售價為29.2元,也歸類為兒童休閑零食。從定價和包裝上看,走的是平價路線。

△圖片來源:雙匯天貓旗艦店
“這次發布的智趣多兒童成長鱈魚腸,是雙匯進軍高端兒童食品領域的開始。未來還會有更多“智趣多”品牌的產品上市。”雙匯發展總裁馬相杰稱。
據了解,以“智趣多”為品牌的兒童鱈魚腸是雙匯一個新的摸索方向。此外,它近年還推出了香酥雞扒、速食雞胸肉和香鹵雞蛋。
目前,除三周歲以下嬰幼兒必需食品外,針對兒童的專屬類食品,國家并未出臺具體標準。“智趣多”未來能否在市場上站穩腳跟,也是個未知數。
(界面新聞)
5
蘇寧易購家樂福客流量突破300萬
蘇寧易購家樂福迎來國慶開門紅。截至10月1日18點,全國超200家門店吸引了全國300多萬人次到店體驗和消費,訂單量突破80000單,累計銷售同比增長168%。
蘇寧易購家樂福9月28日全國超200家門店在全國同時開業,成為蘇寧易購收購家樂福中國之后,開啟與家樂福場景融合改造之路的先遣軍。
(聯商網)
行業動態
1
國慶假期點外賣了嗎?
生煎、熱干面、肉夾饃成銷量前三
國慶屬于旅游黃金周,對于很多“吃貨”而言,其實就是換一個地方點外賣。
10月5日,一外賣平臺發布數據顯示,國慶前三天,全國重點城市中,蘭州、南昌、成都、貴陽、青島的酒店外賣訂單同比增速居全國前五。其中,蘭州的酒店外賣訂單同比增長高達86.7%。
上萬外賣通過備注為新中國慶生,7.5萬單訂單送到交警大隊。
國慶前三天,全國重點城市中,蘭州、南昌、成都、貴陽、青島的酒店外賣訂單同比增速居全國前五。其中,城市外賣異地下單占比顯示,使用該外賣平臺的北京用戶最喜歡去的城市是上海、天津和杭州。而最愛在北京點外賣的外地游客,大多來自于上海、杭州和沈陽。
全國各地都有不同的特色美食,外賣平臺數據顯示,上海的生煎、武漢的熱干面、西安的肉夾饃外賣銷量最高。上海的生煎有超過11萬人次下單;而北京游客在外地點外賣的前三名食品分別為西安肉夾饃、云南米線和上海小籠包;北京烤鴨則最受廈門游客的喜愛。
(經濟日報)
2
拼多多回應:
品牌商拉鋸是“新消費”與“新零售”之戰
臨近“雙11”,品牌商與電商的摩擦升級,電商間的競爭也被擺在了明面。10月2日,拼多多對“三只松鼠的商品從未授權在拼多多平臺售賣”一事作出回應,稱此次事件的本質是“雙11”之前的“二選一”的輿論造勢,并把此次的品牌商拉鋸上升到了“新消費”與“新零售”之戰。
拼多多表示:被迫發表聲明稱自己在拼多多平臺銷售的正品“未經授權”,壓力必然已經山大,拼多多對此表示理解。

△圖片來源:視覺中國
在拼多多上有一家名為三只松鼠的店鋪,標注為“品牌”。該店鋪的商品數達1351件,總售超過10萬+。據悉,店鋪類型為三只松鼠于拼多多的品牌專賣店。
10月1日,三只松鼠通過官微發布聲明,國慶假期期間,發現拼多多平臺出現大量非授權商品銷售。三只松鼠稱,未在拼多多開設官方旗艦店,且從未授權任何經銷商及店鋪在拼多多進行售賣。當前拼多多平臺上的品牌為三只松鼠的商品來源渠道不明,亦無法提供售后服務,無法對主人的權益予以保障。同時微博內容強調,拼多多平臺的非授權商品已嚴重侵犯了三只松鼠知識產權,將于近日委托律師維權。
拼多多對此表示,“普惠、人為先、更開放”為代表的“新消費思想”,與利用資金和優勢市場地位對品牌商線上線下渠道整合管控以謀取平臺利益最大化的“新零售主義”未來必然處在長期博弈之中,而其中最大的受益人恰恰是普通消費者。
今年以來,電商“二選一”引發了各界廣泛關注。2019年1月1日起正式施行的《電子商務法》明確規定,“電子商務平臺經營者不得利用服務協議、交易規則以及技術等手段,對平臺內經營者在平臺內的交易、交易價格以及與其他經營者的交易實行不合理限制或者附加不合理條件。”
今年8月,國務院辦公廳印發的《關于促進平臺經濟規范健康發展的指導意見》明確指出,要“依法查處互聯網領域濫用市場支配地位限制交易、不正當競爭等違法行為”。曾有專業人士分析表示:隨著該《意見》出臺,愈演愈烈的電商“二選一”亂象將得到有效遏制。
(北京商報)
3
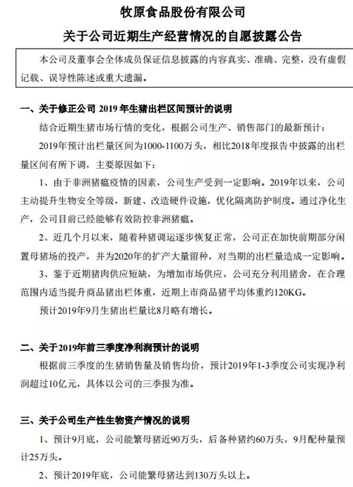
牧原股份預計前三季凈利超10億元
9月26日晚,牧原股份發布《關于公司近期生產經營情況的自愿披露公告》,根據前三季度的生豬銷售量及銷售均價,預計2019年1-3季度將實現凈利潤超過10億元。

△圖片來源:網絡
2018年前三季度,牧原股份實現凈利潤3.5億元,按照上述預測,牧原股份2019年前三季度凈利潤增幅將超過185.7%。而今年上半年,牧原股份凈利潤為虧損1.56億元。
此外,牧原股份公告,結合近期生豬市場行情的變化,根據生產、銷售部門的最新預計,2019年將出欄量區間為1000-1100萬頭,相比2018年度報告中披露的出欄量區間有所下調。
牧原股份預計,上市公司今年9月生豬出欄量比8月略有增長;預計9月底,牧原股份能繁母豬近90萬頭,后備種豬約60萬頭,9月配種量預計25萬頭。此外,預計到2019年底,牧原股份能繁母豬達到130萬頭以上。
(第一財經)
4
保供應!
海南將對豬場和規模豬場實施臨時貸款貼息
9月26日, 海南省農業農村廳,發布了《關于印發海南省種豬場和規模豬場臨時貸款貼息實施方案的通知》稱,為切實穩定生豬生產,確保豬肉市場供應,將對具有種畜禽生產經營許可證的種豬場(含地方豬保種場)及年出欄5000頭以上的規模豬場臨時貸款貼息,比例為2%。
《通知》提到,貼息范圍包括種豬場和規模豬場用于購買飼料、母豬、仔豬等方面的生產流動資金貸款和用于新建、改擴建豬場的建設資金貸款。對從事多種經營業務的企業,應嚴格區分貸款用途,確實無法劃分的按產值比例核定用于生豬養殖的流動資金貸款規模。
從2018年8月1日至2020年12月31日,對貼息期內到期的貸款,按照實際付息時間計算;對貼息期內尚未到期的貸款,按照貼息截止時間計算。
《通知》明確,貼息資金從中央財政下達海南的農業生產發展資金中統籌安排,對符合要求的種豬場和規模豬場銀行貸款貼息比例為2%。對于在2018年8月1日至2020年12月31日期間,已經享受其他財政貼息政策的企業,累計貼息比例不得高于同期銀行基準利率。
(中新經緯)
5
上千人排隊,
河南老君山“一元午餐”又來了
還記得一元午餐嗎?那個曾引起社會各界廣泛關注,只需一元就能吃到的,全程無人值守的帶著老君山專屬溫度的“一元午餐”,這個十一又來啦!
2019年國慶節期間,河南老君山景區推出國慶長假“一元午餐”。連供7天,貫穿整個黃金周。全程無人值守,價格為一元人民幣。自覺投幣,自助找零。
據介紹,一元午餐的主食為當地特色的素面條,還按份配有發糕、黃瓜段、小番茄、蒸紅薯、蒸芋頭以及兩枚鵪鶉蛋等。
2019年10月1日是新中國成立70周年,現場游客用中國吃“長壽面”的傳統慶生習俗向祖國表白祝愿祖國生日快樂。
10月2日,“一元午餐”引數千人排隊大家在開餐之前還齊誦古詩《憫農》強調“誰知盤中餐,粒粒皆辛苦”倡導珍惜糧食拒絕浪費。
(中國新聞網)
6
儲備肉大可放心食用
近日,杭州不少超市中多了這樣一個展臺——儲備肉銷售點。有媒體了解到,近期,浙江省一批政府儲備的平價豬肉開始在杭州多家超市投放,其價格比菜場的豬肉至少便宜了三成。此外,山東濟南、青島等地均有儲備肉的銷售網點。
那么,何為儲備肉?與冷鮮豬肉相比,有何不一樣?
實際上,國家儲備肉是指國家用于應對重大自然災害、公共衛生事件、動物疫情或者其他突發事件引發市場異常波動和市場調控而儲備的肉類產品。儲備肉包括兩部分,一是儲備的活畜(含活豬、活牛、活羊),二是儲備的凍肉(含凍豬肉、凍牛肉、凍羊肉)。
“雖然名叫儲備肉,但不代表儲藏了很久。”中國農科院北京畜牧獸醫研究所研究員、動物營養學國家重點實驗室常務副主任張宏福介紹,儲備肉與人們日常在超市所買的冷鮮肉并無二樣。
通常情況下,中央儲備肉冷庫處在常年-18℃的環境下,存放的豬肉保質期是6個月。不過,儲備凍肉并不是凍了6個月的肉,而是在進貨和銷售過程中不停更換的流動凍鮮肉。
“經國務院同意,今年3月,國家發展改革委大力推動開展中央凍豬肉儲備收儲工作,同時還印發通知指導地方開展凍豬肉收儲工作,督促各地將儲備任務落實到位。目前,中央和地方層面凍豬肉收儲量已經達到了一定規模。”國家發展改革委價格司負責人彭紹宗介紹。
有人說,冷凍肉沒有新鮮肉好吃。對此,張宏福回答:“隨著工業化、城鎮化推進,人們日常所吃的大多數肉都是經過屠宰、冷鏈后才到達餐桌上的。雖然在口感上會存在一些差別,但經過冷凍的肉不會因為儲藏條件不佳等因素發生腐敗,危害消費者身體健康。因此,冷凍肉的安全性更高一些。歐美等發達國家人們所食用的肉類都經過冷凍。”
由此看來,所謂的儲備肉其實只是換了一個說法而已。這些肉經過國家相關部門層層把關,安全可靠,大家大可放心食用。
(經濟日報)
7
日本消費稅上調
點外賣反而比下館子更便宜
10月1日起,日本的消費稅率由8%上調至10%。在餐廳內食用按10%征收;打包外賣則維持8%的稅率不變。
一項調查數據顯示,大約三分之二的日本民眾對稅率差異比較在意。日本餐飲行業瞄準了顧客的消費心理,開始加大外賣業務的比重,通過提高外賣優惠力度、推出外賣專享菜單等方式來吸引消費者。
在“稅率差異”東風下,日本外賣產業或將迎來更多發展機遇。
(央視財經)

300000+
凍品經銷商/渠道商/采購商50000+
凍品行業上下游企業100萬+
凍品人專屬平臺